ams TMD3719 ALS/Color and Proximity Sensor

×

Description

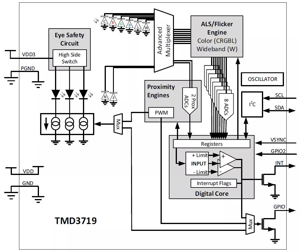
The TMD3719 features ambient light and color (RGB) sensing, flicker detection and proximity detection. The device integrates three IR VCSELs and an advanced VCSEL driver within a low-profile 6.35mm x 3.00mm x 1.00mm package.
The ambient light and color sensing function provides six concurrent ambient light sensing channels: Red, Green, Blue, Clear, Leakage and Wideband. The RGBL and Clear channels have a UV/IR blocking filter. This architecture accurately measures ambient light and enables the calculation of illuminance, chromaticity, and color temperature to manage display appearance. The device integrates direct detection of ambient light flicker for 4 selectable frequency bins. Flicker detection is executed in parallel with ambient light and color sensing. The flicker detection engine can also buffer data for calculating other flicker frequencies externally. The proximity function synchronizes IR emission and detection to sense nearby objects. The architecture of the engine features self-maximizing dynamic range, ambient light subtraction, advanced crosstalk cancelation, and interrupt-driven I²C communication. Sensitivity, power consumption, and noise can be optimized with adjustable IR VCSEL timing and power. The proximity engine recognizes detect/release events and produces a configurable interrupt whenever the proximity result crosses upper or lower threshold settings.

Details

Features

  • High Sensitivity
  • Proximity Function Synchronized with Display
  • Multiple VCSEL Emitters to Lower the Optical Power Density

Benefits

  • Improved Lux Accuracy for ALS Behind OLED
  • Minimized Display Distortion for Proximity Behind OLED

Parameters

Function
color sensing
proximity detection
flicker detection
Supply voltage
1.8 V
min.
1.7 V
max.
2.0 V
Interface
input
I²C slave (400kHz)
output
I²C slave (400kHz)
Operating ambient temperature
min.
-30 °C
max.
85 °C
Emitter quantity
3 integrated
Integrated diffuser
No
Package
OLGA
Package dimension
l
6.35 mm
w
3.0 mm
h
1 mm
Input/Output Voltage
1.8 V

Downloads