ams AS7225 Smart Lighting Director

Ordering and shipping still possible
×
Ordering and shipping still possible

Description

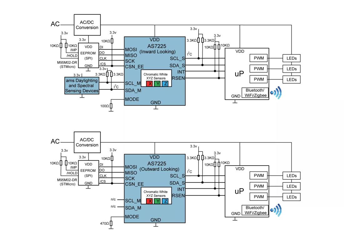
Simplify tunable white lighting systems with the AS7225 sensor-integrated IoT smart sensor/director. The AS7225 will lower the manufactured cost of your tunable white lighting system, while allowing maximum IoT flexibility by working in conjunction with any standard application host microprocessor. CCT-calibrated tri-stimulus color sensing for direct CIE color point mapping translates CCT targets to warm/cool string directives.

Adaptive algorithmic support enables a companion application host microprocessor to implement closed-loop, autonomous adjustment of variable CCT and daylight responsive LED lamps and luminaires. The AS7225 arrives pre-calibrated, and is designed for rapid integration into white-tunable and daylight responsive luminaire designs, delivering directives to the local microprocessor via serial UART or I²C bus. Sensor integration plus closed loop control enables lower precision system components to produce a higher-quality tunable white luminaire or replacement lamp.

Details

Features

  • Calibrated tristimulus XYZ CCT delivers closed loop CCT/daylighting directives to application microprocessor
  • I²C and serial UART interfaces with simple text or register-based commands to control and configure key light tuning supervisory functions
  • Calibrated-for life nano-optic silicon interference filters for XYZ, CCT, DUV and lux
  • Additional master I²C for add-on ambient light sensing
  • 20-pin LGA 4.5mm x 4.7mm x 2.5mm, -40°C to +85°C

Benefits

  • Maximizes system flexibility and lowers overall manufactured costs while adding precision to tunable white luminaires and lamps
  • Easy integration with flexible interface options to support any standard application host microprocessor
  • Eliminates light-by-light factory calibration for most tunable white and daylighting luminaires
  • Built-in support for daylighting/daylight harvesting systems
  • Compact lighting-capable package with no added optics required

Ordering information

Downloads